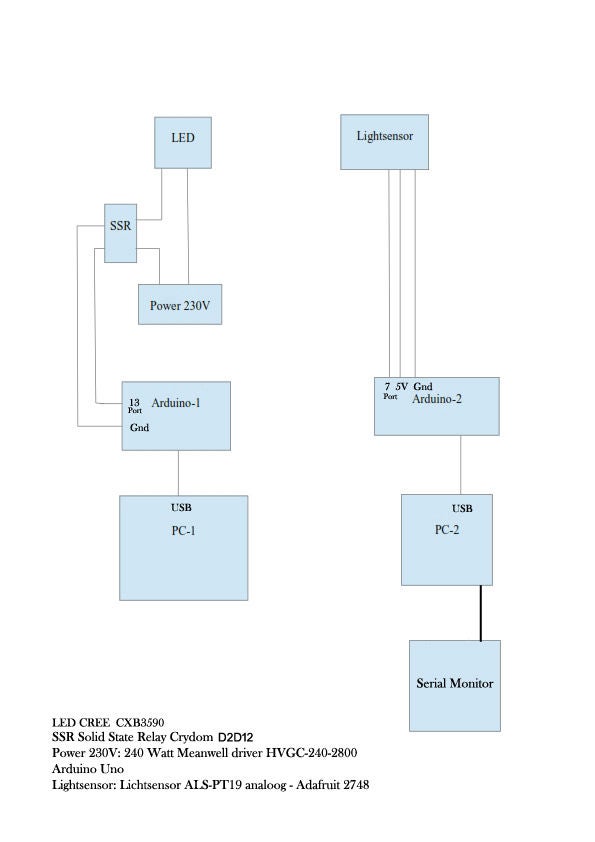
Reliability of the tachistoscope
Important question is:
what was put in as presentation time will it also come out as a light flash?
Therefore we have to develop a measurement method to verify that.
The simplest thing and cheapest thing is to connect a microprocessor(Arduino) to a photoelectric cell and register the on and off times.
Register the measured values and check whether the time corresponds with the intended presentation time.
In the next measurement we let the LCD flash for 10 milliseconds with a pause of 2000 milliseconds and then again. The on-interval is measured.
With a microprocessor its even possible to measure in microseconds.

A measurement was performed with the following sketch:
int pin = 7;
unsigned long duration;
void setup()
{
Serial.begin(9600); //start setial port at 9600 baud
Serial.print("10 ms, interrupts on, first light-sensor ALS-PT19");
Serial.println("");
pinMode(pin, INPUT);
digitalWrite(pin, LOW);
interrupts(); // activate interrupts for pulsIn() command
}
void loop() {
duration = pulseIn(pin, HIGH); // default timeout is 1 second
if (duration != 0) {
Serial.println(duration); // toegevoegd
}
}
Results of Measurements in microseconds:

The measurement overview


